第二届汇智论坛·优秀论文作者与审稿专家代表座谈会于2025年12月28日在中国人民大学逸夫会堂第一会议室举行。来自中国人民大学、清华大学、南京大学、北京航空航天大学、吉林大学、辽宁大学、郑州大学、中央财经大学、浙江财经大学、南京财经大学、南京审计大学、首都经济贸易大学等高校的专家学者参加此次论坛。

《经济理论与经济管理》编委会主任、国家一级教授吴晓求致开幕词。他强调,中国改革开放四十余年取得了巨大成就,为经济理论创新提供了最重要的现实基础,中国经济学者应当扎根中国,不断回答中国之问。他指出,学术期刊在此过程中肩负着特殊使命,必须鼓励和引导学者研究真问题,花大力气做原创性的基础理论研究,搞清楚问题的底层逻辑,只有这样才能更好地服务于国家的经济建设。最后,他高度肯定了《经济理论与经济管理》编辑部为期刊高质量发展作出的努力,鼓励编辑部更好地发扬“公正、开放、包容、卓越”的办刊精神,把期刊办得越来越好。

主编杨其静教授报告了自2024年1月期刊改版以来的工作情况。他介绍了期刊优化编审制度、精心设置专栏、举办专题研讨会等新举措,并表示,上述举措使期刊在大幅增加发文量之后,影响因子仍获得大幅提升。他还特别强调,期刊一贯高度重视青年学者培养,始终努力为青年学者提供公平公正的论文发表平台。

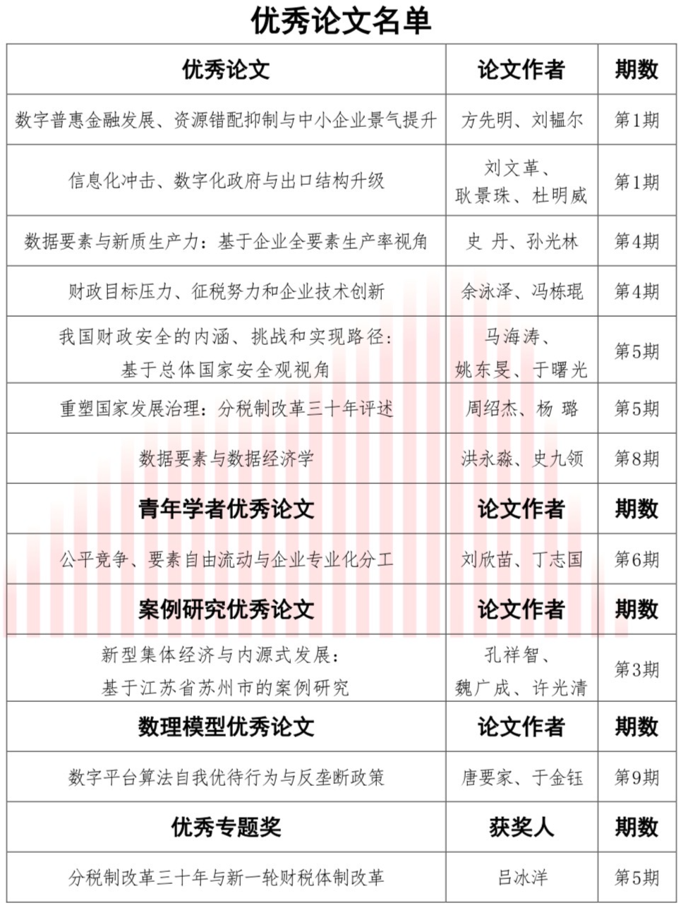
大会为2024年优秀论文获奖者颁奖。经过初审、复审和专家投票,共评选出10篇年度优秀论文和1个优秀专题,其中包括1篇青年学者优秀论文,1篇案例研究优秀论文,1篇数理模型优秀论文。吴晓求教授和杨其静教授为获奖者颁发奖杯。

颁奖仪式结束后,优秀论文作者和与会的审稿专家代表积极发言,为如何开展高质量学术研究和推进期刊高质量发展建言献策。

特邀嘉宾中国人民大学书报资料中心经济编辑部主任张皓介绍了中国哲学社会科学自主知识体系数字创新平台(学术世界)的建设情况,并对已经上线的主文献平台和预印本平台的使用做了进一步说明。她呼吁与会专家凝心聚力,携手迎接数字时代的挑战,共同为学术共同体提供更优质的服务。

特邀嘉宾中国人民大学学术期刊管理与发展中心副主任陈骊骊发言。她向支持《经济理论与经济管理》高质量发展的一流作者、一流审稿人致敬,并表示,中心将一如既往支持期刊建设,为期刊高质量发展提供优质服务,为青年学者搭建更多成长平台。

发言结束后,全体参会人员进行合影留念。

最后,本次论坛还增设了工作论文研讨会环节,分别为全球化发展、数字经济和财政税收三个平行分论坛。在分论坛中,受邀的专家学者汇报了十二篇高质量论文。会议在热烈的学术讨论中圆满结束。
(撰稿:李振新)
